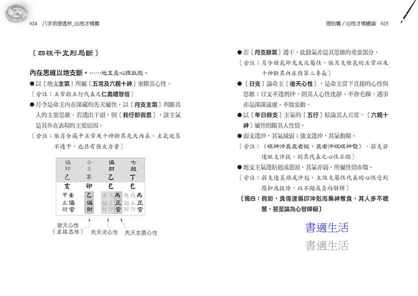
論心性。……地支主論。
● 論心性,必要先看整體命局的〔和順混濁〕下手。
● 命局清純和順,其性情安定和順,多是富貴顯象。
〔旁註: 若四柱不戰不合,性情上亦如同會合聚氣、穩定而安靜,個性評價不錯〕
〔獨白: 反過來說,也因名利得意、人生順遂,自然心性安穩平和〕
● 命局混濁雜亂、相互刑沖戰剋,則性情多計較算計,為人也必多爭執、冥頑愚昧,一刻不得安寧。〔旁註: 地支是命主的心理狀態,亦主內部,多論家庭或公司單位等近身組織。地支刑沖戰剋,心理思維是雜亂多變,六親關係或組織內人際,亦多爭戰〕
論才情。……天干主論。
● 所謂才情,即是〔命主表現在外、給外界的觀感〕。
● 外在表現,或才華橫溢,或粗笨愚魯,或精明幹練,或強勢霸道,或慈善和藹⋯⋯,俱是透干顯象。〔旁註: 天干論命主社會行為、外在處世做事表現,天干多見戰剋,必難得與他人和平相處〕
◎ 論命必先論〔格局〕與〔心性〕,〔心性〕決定為人處世之格調,〔格局〕之大小則決定人生成敗與成就大小。〔旁註: 此處所謂格局,乃是指整體命局的氣勢。與普通格局特別格局之分類必須撇清〕
◎ 論斷任何事,必要先抓住〔心性脾氣〕,則其事務之發展就容易掌握,自然判斷就很準驗。
〔旁註: 有怎樣的心性,就有怎樣的人生;換句話說,先天八字可斷個性、個性就是材質人品〕〔獨白: 不必置疑!個性積極明斷或消極昏庸,行事風格截然不同,成果亦自不同〕
◎ 人的心性與才情表現,也會因〔歲運〕的作用而改變。但命局八字為其先天屬性,命局所顯示的心性或會因歲運而更張,然而〔本性難移〕,運過又回歸本位。
〔旁註: 例如命局明見比劫祿刃,本性慎謀能斷、自能任事任財官,然若逢歲運違逆,心性變得剛愎或遲疑不決,則有人生頓挫或凶禍,運過鳴鼓再起〕
〔旁註: 例如命局身根衰弱,心性上必無自信自尊,凡事多因循倚賴,人生毫無境界;但逢歲運身根入命,其時性情變成積極明斷、能任財官,事業人生自有新生氣象;然歲運迅過,時不我予,到底難有大成〕
目錄:
◎ 〔心性才情〕序言 002
理則篇
◎ 心性才情總論 020
〔通論〕 020
〔四柱干支形局斷〕 024
〔日坐長生十二運斷〕 043
〔特殊形局顯象〕 044
〔六親十神心性才情意涵〕 048
◎ 月令論先天心性 054
◎ 命局五行論心性 060
〔通論〕 060
〔命局五行論〕 061
◎ 命局六親星論心性 072
〔通論〕 072
〔日主比劫主論〕 075
〔正偏印主論〕 082
〔食神傷官主論〕 086
〔正財偏財主論〕 088
〔正官七殺主論〕 093
◎ 命局神煞論心性 098
◎ 論人緣 105
〔人緣較佳的顯像〕 105
〔人緣較差的顯像〕 111
◎ 論領導能力 113
〔有領導能力〕 113
〔領導能力較低〕 114
◎ 交際能力與手腕 117
命例篇
◎ 特別格局 122
丙戌、乙未、丙午、戊戌 122
丙戌、甲午、丙午、己丑 123
甲午、丁卯、丁卯、丙午 124
戊午、戊午、戊午、戊午 125
甲寅、癸酉、己未、乙亥 126
庚寅、丙子、辛卯、甲午 127
丁亥、癸卯、壬寅、癸卯 128
己未、丁丑、壬午、壬寅 129
癸亥、甲子、壬申、庚子 130
丙午、己亥、癸未、乙卯 131
◎ 命局清純、和順安定 132
己丑、丙寅、甲子、戊辰 132
庚辰、壬午、甲午、丙寅 133
甲午、丙寅、丁酉、戊申 135
壬寅、癸卯、戊午、戊午 136
辛酉、辛丑、己丑、甲戌 137
己巳、壬申、己巳、辛未 138
甲子、丙子、庚辰、庚辰 140
癸亥、辛酉、癸丑、壬戌 141
◎ 命局混濁、刑沖戰鬥 143
丙子、辛丑、甲寅、己巳 143
己巳、壬申、甲辰、甲戌 144
己未、丙寅、乙丑、丙戌 146
丙午、庚子、乙巳、丙子 148
甲辰、癸酉、乙酉、己卯 149
癸丑、己未、丙子、戊子 151
戊寅、甲子、丙午、己丑 153
甲子、甲戌、丙申、丁酉 154
丁丑、甲辰、丙戌、癸巳 155
壬子、己酉、丁卯、丙午 156
丁亥、辛亥、丁未、辛亥 159
乙未、己丑、丁亥、庚戌 160
己卯、甲戌、戊戌、庚申 161
己酉、丁卯、己卯、乙丑 163
甲寅、丁丑、己未、丁卯 164
庚午、辛巳、庚子、丁亥 165
癸卯、己未、庚辰、戊寅 167
戊子、乙卯、庚戌、乙酉 168
丁酉、壬子、辛巳、己亥 169
辛丑、己亥、辛酉、癸巳 170
庚午、己卯、壬辰、庚戌 171
丁亥、庚戌、壬午、乙巳 173
乙酉、乙酉、癸卯、庚申 175
◎ 剛愎暴亂而寡情 178
壬子、癸卯、甲寅、甲戌 180
壬戌、癸卯、乙未、丁亥 182
戊寅、甲子、乙酉、戊寅 183
008 八字命理透析_心性才情篇
丙戌、乙未、丙子、甲午 185
乙酉、丙戌、丙寅、癸巳 186
丙午、甲午、丙辰、辛卯 187
乙未、甲申、丙午、癸巳 188
丙午、甲午、丙午、丙申 189
丙戌、乙未、丙午、丁酉 190
甲戌、庚午、丁卯、乙巳 191
壬午、丙午、丁卯、戊申 192
戊申、己未、戊申、壬戌 194
丁酉、癸丑、戊戌、乙卯 195
甲子、甲戌、己丑、庚午 196
丁卯、甲辰、己丑、戊辰 197
戊申、己未、己丑、乙丑 199
乙丑、癸未、己未、戊辰 200
丙戌、癸巳、己未、辛未 202
己亥、辛未、己未、己巳 203
壬戌、甲辰、己未、丙子 204
己卯、癸酉、庚寅、甲申 205
己未、甲戌、庚申、甲申 206
壬寅、己酉、庚申、壬午 207
己酉、乙亥、辛卯、丙申 209
丙申、戊戌、辛酉、庚寅 210
癸巳、庚申、辛酉、辛卯 211
壬申、甲辰、壬子、丙午 212
癸亥、庚申、壬子、丙午 213
丙申、庚子、壬午、戊申 214
癸酉、癸亥、壬午、辛亥 215
甲辰、癸酉、癸未、癸亥 216
丁亥、丁未、癸亥、癸亥 217
◎ 偏執孤傲而失能 218
己亥、丙寅、甲子、乙丑 221
壬午、己酉、甲辰、壬申 222
丙子、庚子、乙亥、丙子 223
庚寅、庚辰、丙子、辛卯 225
辛卯、辛丑、丙子、庚寅 226
甲寅、己巳、丙寅、己亥 227
丁巳、庚戌、丙寅、乙未 228
癸卯、乙卯、丙辰、丁酉 230
戊子、甲寅、丙申、辛卯 231
乙巳、辛巳、丁卯、乙巳 232
己卯、癸酉、丁卯、壬寅 233
甲午、庚午、丁未、甲辰 235
丁亥、丙午、戊寅、戊午 236
甲戌、丙寅、戊午、壬子 237
丙午、壬辰、戊午、庚申 238
丁丑、乙巳、戊申、丁巳 240
丁未、乙巳、己卯、甲戌 241
庚午、壬午、己酉、己巳 243
甲戌、丙子、庚辰、癸未 244
己亥、甲戌、庚辰、丁丑 246
癸亥、丙辰、庚辰、丙戌 248
庚戌、己卯、庚戌、丁亥 249
辛未、己亥、辛卯、乙未 250
壬辰、甲辰、辛巳、壬辰 252
癸丑、甲寅、辛巳、壬辰 253
甲寅、辛未、辛未、己丑 254
壬戌、丙午、辛酉、戊戌 255
庚子、癸未、辛丑、戊子 256
癸丑、壬戌、壬寅、戊申 258
戊辰、庚申、壬午、辛丑 259
甲子、庚午、壬申、己酉 260
己巳、癸酉、壬申、戊申 261
辛巳、丙申、壬申、壬申 262
癸巳、乙丑、壬申、庚戌 263
癸亥、甲寅、壬申、戊申 265
乙亥、乙酉、癸丑、丙辰 267
辛丑、辛卯、癸卯、庚申 268
庚子、甲申、癸巳、庚申 269
辛丑、丁酉、癸酉、辛酉 270
庚申、甲申、癸亥、癸丑 271
壬戌、戊申、癸亥、辛酉 273
◎ 意志難堅而半途 275
戊子、戊午、丙辰、戊戌 276
庚午、丁亥、丁丑、辛丑 277
乙巳、丁亥、丁亥、丁未 278
壬戌、甲辰、丁亥、己酉 280
壬寅、庚戌、己酉、甲子 281
乙亥、辛巳、庚子、乙酉 282
戊午、辛酉、庚寅、己卯 283
乙酉、壬午、庚午、壬午 284
丙寅、庚子、癸丑、己未 285
乙亥、辛巳、癸未、壬戌 287
◎ 根氣虛無而暴衝 289
戊辰、甲子、甲辰、庚午 290
戊子、癸亥、甲戌、戊辰 291
庚寅、辛巳、乙丑、庚辰 294
丁巳、丙午、乙未、庚辰 296
丙戌、己亥、丙辰、戊戌 297
辛酉、辛丑、丁巳、癸卯 298
癸巳、甲子、丁酉、丁未 300
戊辰、辛酉、己卯、丁卯 301
乙亥、丙戌、庚寅、辛巳 302
丁亥、辛亥、辛亥、丁酉 303
壬戌、癸卯、壬辰、庚戌 304
甲戌、丙子、壬午、丁未 305
甲戌、癸酉、壬戌、己酉 306
丙戌、辛卯、壬戌、己酉 307
◎ 根氣虛無而退縮 309
辛亥、辛丑、甲辰、甲戌 310
丙戌、甲午、甲申、丙寅 311
辛酉、戊戌、乙丑、辛巳 312
壬申、辛亥、乙巳、庚辰 314
癸酉、甲子、丁丑、丙午 315
丙戌、庚子、丁酉、甲辰 317
丙寅、壬辰、丁亥、辛丑 319
己亥、丙寅、丁亥、壬子 320
辛巳、乙未、丁亥、戊申 321
己巳、丁卯、戊子、乙卯 323
戊辰、丁巳、庚寅、癸未 324
癸酉、戊午、庚寅、丁丑 326
癸未、乙丑、壬辰、丁未 327
丙寅、乙未、壬午、壬寅 329
己丑、辛未、壬午、丙午 331
壬戌、庚戌、癸巳、己未 332
壬辰、己酉、癸未、戊午 333
甲戌、戊辰、癸酉、乙卯 335
◎ 務實安分而順情 336
甲辰、壬申、甲寅、壬申 339
辛亥、庚寅、丙子、乙未 340
丁卯、庚戌、丙午、壬辰 341
014 八字命理透析_心性才情篇
丁未、癸丑、丁丑、丁未 342
丁未、庚戌、丁卯、甲辰 344
辛亥、辛丑、丁巳、丁未 345
辛丑、庚寅、戊子、壬子 346
癸丑、庚申、戊午、己未 347
甲寅、丙寅、戊戌、庚申 348
丁亥、辛亥、戊戌、癸亥 350
己丑、辛未、戊戌、癸亥 352
甲子、甲戌、己卯、己巳 353
丙寅、庚子、己亥、甲戌 354
甲申、癸酉、庚子、乙酉 355
丙辰、丙申、庚申、丁亥 356
乙未、戊寅、庚戌、乙酉 357
己卯、乙亥、壬子、甲辰 358
戊午、丁巳、壬申、壬子 359
丁巳、戊申、癸丑、乙卯 361
庚子、丁亥、癸卯、甲子 363
壬戌、戊申、癸巳、壬子 364
◎ 放縱任性而逆情 366
〔日主根淺印無力〕 366
〔日主根深梟印強〕 370
〔放縱任性而逆情命例〕 373
壬午、丁未、甲子、丁卯 373
甲辰、戊辰、甲寅、甲戌 375
庚午、丙戌、甲寅、乙亥 376
辛酉、乙未、甲辰、辛未 378
壬午、乙巳、甲辰、辛未 379
甲寅、甲戌、甲申、乙亥 381
戊午、乙丑、甲戌、戊辰 382
己酉、壬申、甲戌、丁卯 383
丁酉、壬寅、乙丑、丙戌 385
丙寅、戊戌、乙巳、壬午 387
壬戌、丁未、乙巳、庚辰 389
癸丑、壬戌、乙酉、癸未 390
乙丑、己丑、乙亥、丁亥 392
戊辰、己未、乙亥、己卯 393
壬寅、丁未、丙子、辛卯 394
壬辰、丁未、丙子、己丑 395
丁丑、癸丑、丙辰、乙未 396
丙辰、庚寅、丙午、癸巳 397
庚辰、乙酉、丙申、癸巳 398
丁丑、癸卯、丙戌、辛卯 399
戊寅、己未、丙戌、戊戌 400
己未、己巳、丙戌、癸巳 401
庚午、辛巳、丙戌、庚寅 402
辛酉、己亥、丁丑、庚戌 403
壬戌、庚戌、丁丑、丙午 404
己未、甲戌、丁卯、戊申 405
癸卯、癸亥、丁卯、癸卯 407
乙卯、戊子、丁巳、丙午 409
丁酉、甲辰、丁巳、庚戌 412
乙酉、己丑、丁未、辛亥 413
己丑、己巳、丁未、乙巳 414
己未、戊辰、丁未、壬寅 415
己未、庚午、丁未、己酉 416
庚辰、庚辰、丁未、乙巳 417
甲子、丙寅、丁酉、壬子 418
庚午、辛巳、丁亥、乙巳 419
丁丑、甲辰、戊寅、丙辰 420
甲申、丙子、戊辰、己未 421
辛未、丙申、戊辰、庚申 422
甲寅、丙子、戊戌、己未 424
壬戌、乙巳、戊戌、戊午 425
甲辰、壬申、己丑、甲子 426
辛丑、甲午、己丑、丙寅 428
乙卯、丁亥、己卯、丙子 429
丙戌、辛丑、己卯、甲子 430
丁未、癸丑、己卯、辛未 432
乙巳、癸未、己巳、甲戌 433
戊子、甲寅、己未、丁卯 434
甲子、辛未、己酉、庚午 435
癸巳、丙辰、己酉、乙丑 437
甲申、丁丑、己亥、乙丑 438
甲戌、乙亥、庚子、壬午 439
戊子、壬戌、庚子、壬午 441
甲子、庚午、庚辰、戊寅 442
丁巳、丁未、庚辰、庚辰 443
壬申、壬子、庚辰、丙子 444
己巳、丙子、庚午、壬午 446
辛亥、丁酉、庚申、甲申 447
甲辰、甲戌、庚戌、丁亥 448
辛巳、丙申、庚戌、辛巳 449
壬戌、癸卯、辛丑、丙申 450
戊辰、癸亥、辛卯、庚寅 452
戊辰、乙卯、辛未、甲午 453
庚午、己卯、辛酉、甲午 454
戊辰、壬戌、辛亥、庚寅 455
庚午、壬午、辛亥、乙未 457
庚子、丁亥、壬子、丁未 458
辛酉、丁酉、壬寅、丙午 459
癸亥、甲子、壬辰、壬寅 460
丙申、己亥、壬午、癸卯 462
己未、癸酉、壬午、乙巳 463
丁卯、辛亥、壬申、壬寅 464
壬戌、壬寅、壬申、庚子 465
己卯、甲戌、癸卯、丁巳 467
癸酉、辛酉、癸巳、戊午 468
甲子、甲戌、癸未、丙辰 469
甲辰、癸酉、癸未、癸亥 471
辛丑、丁酉、癸亥、辛酉 472
文庫版靈界的訊息1
定價 $200元
優惠價 $158元
VIP價 $158元
九運陽宅透析
定價 $600元
優惠價 $498元
VIP價 $480元
心宅療癒觀元辰:絲雨老師教你微調心宅,讓幸運由心生,以自身力量翻轉人生困境
定價 $380元
優惠價 $285元
VIP價 $270元
占星職場手冊
定價 $300元
優惠價 $231元
VIP價 $225元
破解皇家御用觀天術
定價 $390元
優惠價 $308元
VIP價 $293元
一個瑜伽行者的自傳(賈伯斯唯一下載至ipad、每年重讀之書)
定價 $500元
優惠價 $375元
VIP價 $350元
人生遊戲的贏家法則
定價 $360元
優惠價 $270元
VIP價 $263元
塔羅星事:搞懂星座與塔羅牌的關聯,從占星角度理解自我覺察 / 喬莉娜Jonina / 商周
定價 $480元
優惠價 $351元
VIP價 $341元
Ebru藝術表達卡:結合藝術、色彩與人生探討的正能量指引書,44種覺察無限可能的視覺心像練習
定價 $1,680元
優惠價 $1,260元
VIP價 $1,176元
形家陽宅配三元納氣診斷旺衰
定價 $600元
優惠價 $474元
VIP價 $450元