本書是程式設計教科書暢銷作家洪維恩老師最新著作,經課堂實戰教學淬練,學生試讀試做習題回饋,規劃出適當學習節奏、自學/課堂授課均適用的 Python 入門學習教材,涵蓋多項特色,包括:
\\ Visual Studio Code×Jupyter 雙環境教學 //
以 Visual Studio Code 搭配內建 Jupyter 環境教學,單行形式小範例講解語法、函式用法等細節,可在 Jupyter 快速輸入程式碼驗證。學習到一小段落後,再搭配大範例使用 Visual Studio Code 執行獨立 .py 程式檔綜合應用,既可反覆練習刻印學習內容,也能夠體悟實際用途。
\\ 程式碼與解說對頁編排、易學易讀不卡頓 //
全書編排考量易讀性,範例以不跨頁為原則,程式碼與解說盡量安排在左右對頁,避免前後來回翻閱查找,只要攤開書頁,即可左右對照閱讀。對於抽象或是較為複雜的觀念,也搭配精心設計圖解,協助快速理解。像是 NumPy 裡多維度的資料概念,就提供立體圖解,不用自己在腦中費力想像。
\\ 從基本語法到應用主題通包 //
除變數、流程控制、容器、函數、物件導向的類別與繼承、檔案、異常處理等必學的基本語法外,也涵蓋機器學習與資料科學的共同基礎套件--NumPy 矩陣科學運算、Matplotlib 資料繪圖視覺化與 Pandas 資料處理分析,以及用途最廣的 BeautifulSoup 網路爬蟲與 Skimage 影像處理。
\\ 完整習題解答與教師專用題庫 //
本書提供依照章、節編排近 300 題的自我練習題,題目本身含解題指引,可先複習相關內文再嘗試解題,並且附有完整習題解答,學到哪裡、練到哪裡,最適合自學或是課後自我驗證學習成果。另外也提供學校用書授課老師專屬題庫,同樣以章節編排,可適度輔助課後作業或是階段測驗,並搭配有經實際授課驗證的投影片,教學節奏最流暢。
\\ 關鍵概念深度剖析 //
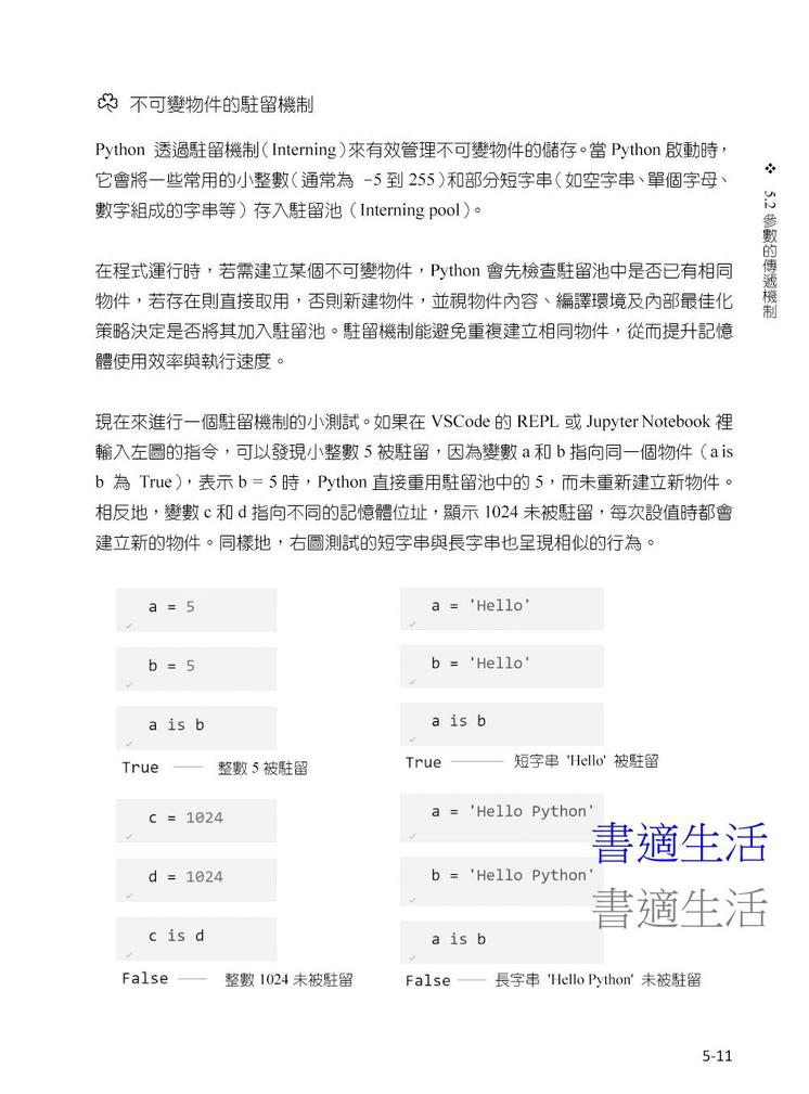
對於初學者容易卡關的地方,像是可變與不可變的物件、可雜湊與不可雜湊的物件,淺層拷貝與深層拷貝、遞迴函式、參數的傳遞等,都有相當篇幅的解說,讓學習者能夠清楚來龍去脈,而不只是照著生硬的規則套用,即使遇到問題也能依循學到的觀念解學。
本書特色:
□ 每章末均有豐富習題與完整解答驗證學習成效
□ 另有教師專用題庫搭配檢視教學成果
□ 採用 VScode、Github Copilot 業界工具
□ 從基本語法到 NumPy、Matplotlib、Pandas、網路爬蟲應用
□ 簡短小範例在 VSCode 內用 Jupyter 即時驗證,快速理解觀念
□ 完整範例檔用 VSCode 執行,學習實務應用情境
□ 精心設計圖解,資料結構、抽象觀念一目了然
□ Python Tutor 視覺化呈現執行過程,追蹤迴圈、遞迴、函數呼叫最佳幫手
□ 利用 Github Copilot 輔助除錯,熟悉 AI 世代開發流程
目錄:
第一章 認識 Python
1.1 Python 簡介
1.2 下載與安裝 Python
1.3 安裝與設定 VS Code
1.4 使用 VS Code 執行 Python 程式
1.5 開始進入 Python 的世界
1.6 使用內建的 AI 功能─Copilot
第二章 資料型別、變數與運算子
2.1 簡單的資料型別
2.2 變數與常數
2.3 常用的運算子
2.4 變數的設值與運算的優先順序
2.5 型別轉換
2.6 不同進位整數的轉換
2.7 輸出與輸入函數
2.8 關於浮點數計算時的誤差
第三章 數值、字串與串列的處理
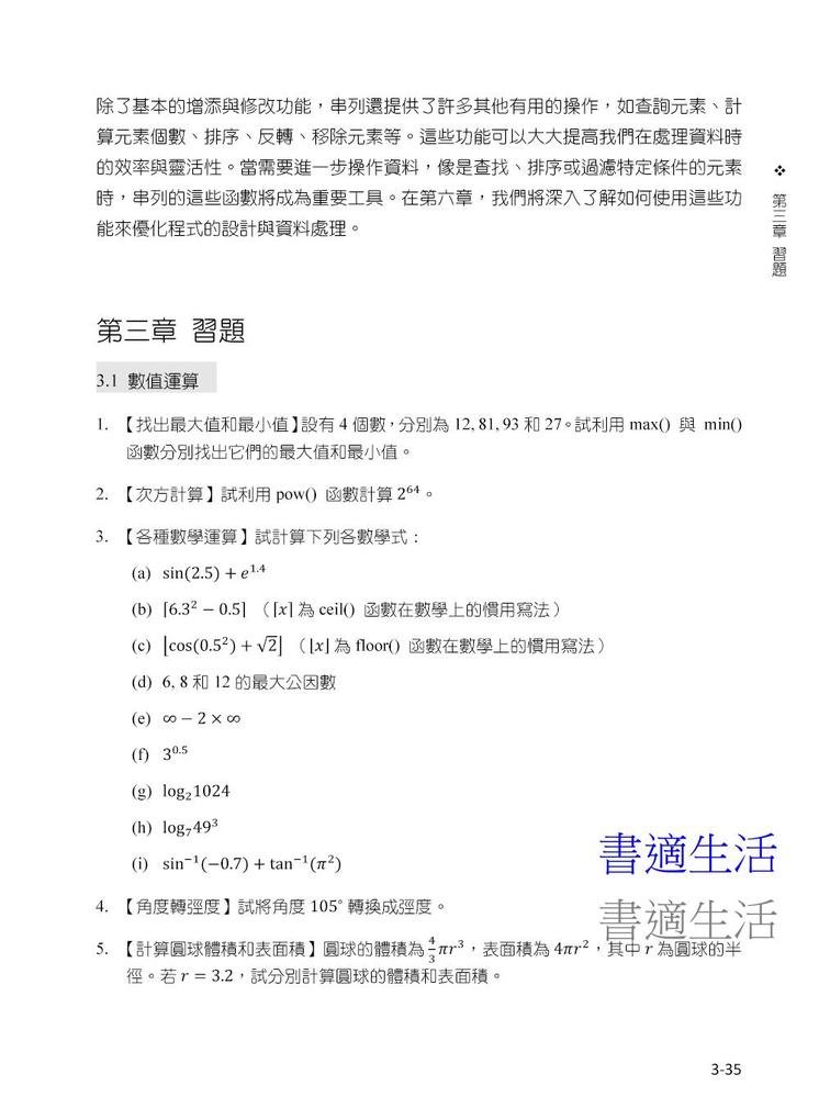
3.1 數值運算
3.2 random 模組裡的函數
3.3 字串的處理函數
3.4 字串類別提供的函數
3.5 串列與相關的處理函數
第四章 流程控制:選擇性敘述與迴圈
4.1 選擇性敘述
4.2 for 迴圈
4.3 while 迴圈
4.4 break、 continue 和 pass 敘述
4.5 帶有 else 的迴圈
4.6 串列推導式
第五章 函數
5.1 函數的基本概念
5.2 參數的傳遞機制
5.3 關於參數的傳入
5.4 全域變數與區域變數
5.5 遞迴函數
5.6 lambda 表達式
5.7 函數的進階應用
第六章 容器資料型別
6.1 list 資料型別
6.2 tuple 資料型別
6.3 set 資料型別
6.4 dict 資料型別
第七章 物件導向程式設計
7.1 類別的基本概念
7.2 類別裡的函數
7.3 繼承與多型
7.4 類別的封裝
第八章 檔案、異常處理與模組
8.1 檔案處理
8.2 異常處理
8.3 模組與套件
第九章 使用 NumPy 套件
9.1 初探 NumPy 陣列
9.2 陣列元素的提取
9.3 陣列的進階處理
第十章 NumPy 的數學運算
10.1 基本運算
10.2 陣列的進階運算處理
10.3 統計處理與資料排序
10.4 數學矩陣的相關運算
10.5 廣播運算
10.6 儲存 NumPy 陣列
第十一章 使用 Matplotlib 繪圖套件
11.1 Matplotlib 繪圖的基本認識
11.2 二維繪圖的修飾
11.3 填滿繪圖與極坐標繪圖
11.4 統計繪圖
11.5 等高線圖與三維繪圖
11.6 動畫的製作
第十二章 使用 Pandas 處理數據資料
12.1 一維的 Series
12.2 二維的 DataFrame
12.3 Pandas 的元素操作與運算
12.4 排序與統計函數
12.5 Pandas 的繪圖
12.6 存取 csv 檔與 pickle 檔
第十三章 網路爬蟲入門
13.1 認識網路爬蟲
13.2 使用 requests 發送 GET 請求
13.3 解析 HTML 與安裝 BeautifulSoup
13.4 實作:擷取網頁特定資訊
13.5 爬取 PTT 寵物板
第十四章 使用 Skimage 進行圖像處理
14.1 圖像的基本概念
14.2 圖像類型、儲存與色表應用
14.3 基礎圖像處理
14.4 進階圖像處理
14.5 圖像修復
附錄 A: 使用 Jupyter Notebook
A.1 安裝 Jupyter 擴充功能
A.2 鍵入程式碼
A.3 儲存格的選取、複製、移動與刪除
A.4 存檔與離開 Jupyter Notebook
A.5 Markdown 語法
A.6 於 Jupyter Notebook 裡製作目錄
附錄 B: Colab 的使用
B.1 啟動 Colab
B.2 鍵入程式碼與文字儲存格
B.3 儲存格的選取、複製、移動與刪除
B.4 存檔與離開 Colab
B.5 設定更舒適的操作環境
B.6 使用 Colab 的 AI 輔助學習 Python
B.7 在 Colab 存取雲端硬碟裡的檔案
附錄 C: ASCII 碼表
英文索引
VJ大揭密
定價 $495元
優惠價 $371元
VIP價 $361元
打造史上最強 AI 組合技!NotebookLM / Gemini / Gemini Live / Imagen / Veo 一起攜手放大絕,打造職場超能力
定價 $499元
優惠價 $379元
VIP價 $369元
只要 Excel 六步驟,你也能做商業分析、解讀數據,學會用統計說故事:競爭分析、定價策略、營運管理、效益評估
定價 $550元
優惠價 $424元
VIP價 $413元
超有料!職場第一高效的 Excel ✕ AI 自動化工作術 - 生成公式 + 函數、做自動化,用 AI 解決所有 Excel 難題!
定價 $599元
優惠價 $455元
VIP價 $443元
超有料 Plus!職場第一實用的 AI 工作術 - 用對 AI 工具、自動化 Agent, 讓生產力全面進化!
定價 $599元
優惠價 $455元
VIP價 $443元
輕鬆玩Scratch3.0學程式設計-含ITC資通訊認證Basic Computational Thinking and Visual Programming運算
定價 $450元
優惠價 $356元
VIP價 $338元
日系寫真風格編修術:活用Lightroom掌握營造作品情境的竅門
定價 $499元
優惠價 $394元
VIP價 $374元
Ollama 本地 AI 全方位攻略:命令列功能、五大主題測試、RAG、Vibe Coding、MCP,一本搞定所有實戰應用
定價 $750元
優惠價 $570元
VIP價 $555元
圖解量子電腦入門:8堂基礎課程+必懂關鍵詞解說,從計算原理到實務應用、通訊到演算,破解讓人類大躍進的科技新浪潮
定價 $420元
優惠價 $311元
VIP價 $302元
Office 2016三合一實用技能整理包(二版)-附MOSME行動學習一點通:診斷.加值
定價 $380元
優惠價 $300元
VIP價 $293元