內容介紹:
跟 ChatGPT 對話,害怕隱私資料被竊取嗎?
擔心串接 API 的額度爆表,花費太高嗎?
在本地端運行 AI 模型也許是你的好選擇!
▌ 精通 Ollama 全技巧,客製化模型自由打造 ▌
▌ 資料隱私保密不外洩,最強草泥馬養成攻略 ▌
本書將手把手帶你將 LLM 裝進自己的電腦裡,詳解 Ollama 本地端模型部署的完整流程,深入剖析各種不同功能的預訓練模型和架構。並搭配對話式介面、Ollama API、程式設計,甚至是對模型進行微調訓練,開啟無限的客製化可能,打造屬於你的離線 AI 助理!
◆ 【本機設備要求全面解析】:想在本地端運行大型語言模型卻不知從何開始?不清楚自己的電腦能跑得動什麼規模的模型嗎?本書將帶您深入理解模型格式、量化技術、容量大小與運行效率之間的眉眉角角,協助你找到最適合的硬體設備,避免踩坑,一次到位!
◆ 【熱門預訓練模型測試比較】:GPT-OSS、Gemma3、Llama3、Phi-4、Mistral、DeepSeek、Qwen3……到底哪個模型最適合你?本書透過多樣化的資料集,針對 「知識性問答與繁體中文理解」、「多語言翻譯能力」、「數學能力」、「邏輯推理能力」、「程式碼生成」 等五大面向進行實測,並整理各模型的優劣與性能表現,幫助你快速找到最符合需求的語言模型。
◆ 【微調訓練的完整流程示範】:想讓 AI 變得更懂你?不知道如何建構訓練資料集?本書將從資料集格式開始介紹、一步步到自動生成 QA 問答資料集、LoRA 微調訓練,並詳解超參數的用途和調整方向,讓你能最佳化訓練效果,打造出專屬的產品客服機器人。
◆ 【Vibe Coding × MCP 實戰工作流】:AI 不只會聊天,它還能幫你寫程式、操作各種應用程式!讓我們把 Ollama 結合 Vibe Coding 與 MCP,從程式碼自動生成、補全與除錯,到串接外部工具和即時資料,讓大型語言模型突破「只能說、無法做」的限制。
◆ 【Bouns 超值加贈】:服務專區搭配豐富學習資源,不會寫程式也能一鍵運行,搞定模型轉檔、量化或微調的方方面面。
目錄:
▌第 1 章 Ollama 好吃嗎?不能吃,但是很好玩!
1.1 本地部署框架簡介
LM Studio
GPT4All
Text Generation Web UI
LocalAI
1.2 為什麼選擇 Ollama?
Ollama 的系統架構
透過 Modelfile 自定義模型
擁有 REST API 的強大整合能力
1.3 從零開始安裝 Ollama
安裝 Ollama
關閉 Ollama
更新 Ollama
1.4 Ollama 的對話介面
下載第一個模型並開始交談
1.5 模型儲存位置管理
Ollama 模型的儲存位置
更改模型儲存位置
1.6 ChatGPT 不好嗎?為什麼要在本地端跑 AI 模型
自己部署 AI 模型的好處
本地部署 vs 使用線上 AI 服務
▌第 2 章 Ollama 的命令列操作
2.1 Hello LLM!與模型互動的基本操作
查詢模型資訊
跟 LLM 打個招呼吧!
多行輸入
清除對話紀錄
中斷模型輸出
儲存與延續先前對話
關閉對話
2.2 Ollama 的各種命令
下載模型
模型列表
運行模型
顯示運行中的模型
停止運行模型
刪除模型
模型資訊
2.3 透過 Modelfile 客製化模型
Modelfile 指令
建立客製化模型
查看模型的 Modelfile 資訊
2.4 推送模型到自己的帳戶
取得金鑰並建立 Ollama 帳戶
複製模型
推送模型到官方
▌第 3 章 Ollama 的進階系統設定
3.1 Ollama 的環境變數
可使用的環境變數
3.2 透過暫時的環境變數來啟動 Ollama
3.3 設定系統環境變數
Windows 的環境變數
macOS 的環境變數
3.4 Ollama 的 GPU 設定
GPU 加速
確認是否有用到 GPU 加速
▌第 4 章 模型的設備要求以及速度測試
4.1 模型格式簡介
浮點數精度 FP
量化 Quantization
其他壓縮方式
4.2 Ollama 是如何載入語言模型?
運行狀況測試
Mac 的統一記憶體架構優勢
4.3 建議設備要求
設備建議
4.4 模型速度測試
▌第 5 章 各種預訓練模型介紹
5.1 具不同功能的模型
Embedding 類模型
Vision 類模型
Tools 類模型
Thinking 類模型
5.2 各有特色的預訓練模型
Gemma3
Llama3
Phi-4
Mistral
DeepSeek-R1
Qwen3
GPT-OSS
5.3 模型功能測試比較
測試主題 1:知識性問答與繁體中文理解
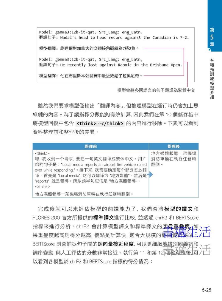
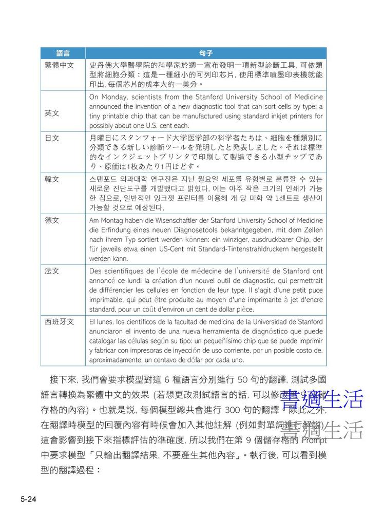
測試主題 2:多語言翻譯能力
測試主題 3:數學能力
測試主題 4:邏輯推理能力
測試主題 5:程式碼生成
▌第 6 章 從 Hugging Face 下載模型、轉檔以及量化
6.1 直接從 Hugging Face 下載 GGUF 檔案
6.2 自行下載 safetensors 檔案
申請授權以及 Read Token
安裝 llama.cpp 套件並輸入 Token
下載 safetensors 模型
6.3 轉換模型格式為 GGUF
6.4 模型量化
透過 llama-quantize 進行量化
撰寫 Modelfile 來創建新模型
▌第 7 章 Ollama 視覺化對話介面
7.1 Ollama UI 對話介面推薦
應用程式:AnythingLLM、Chatbox、Msty
擴充功能:Page Assist
網頁介面:Open WebUI
7.2 下載 Open WebUI
安裝 Open WebUI
啟動 Open WebUI
7.3 Open WebUI 使用教學
介面設定
下載模型
開始對話操作
網頁搜尋功能
串接 ChatGPT
串接 Gemini
▌第 8 章 透過 Ollama API 和官方套件輕鬆存取 LLM & 打造 RAG 架構
8.1 使用 Ollama REST API 與模型溝通
透過 curl 安裝和啟動 Ollama
使用 curl 測試 API
8.2 在 Python 中呼叫 Ollama API
使用 requests 發送對話請求
將模型回覆轉換為 DataFrame 表格
8.3 使用 Ollama 套件
單次對話回覆
模型超參數設置
接續聊天機器人
圖片辨識
函式呼叫
8.4 建構 RAG 架構
加入搜尋功能
建立向量資料庫
文件問答機器人
統整總結機器人
▌第 9 章 Fine-Tuning 微調模型 — 打造你的產品客服機器人
9.1 什麼是微調模型?
9.2 準備訓練資料集
訓練資料格式
自動生成 QA 問答資料集
9.3 模型微調訓練
透過 Unsloth 微調模型
程式碼說明以及微調設定
▌第 10 章 Ollama 也能 Vibe Coding
10.1 在 VS Code 中調用 Ollama
挑選適合的模型
安裝 Continue 並配置模型
在 VS Code 中啟用虛擬環境
10.2 用 AI 來開發一個網頁小遊戲吧!
程式碼生成與補全
除錯與程式優化
生成註解與文件
使用較小模型時的下指令技巧
管理上下文窗口與對話歷程
延伸學習:大型專案的好幫手 Roo Code
10.3 在使用 LLM 進行 Coding 時, 你需要注意什麼?
▌第 11 章 哎呀,Ollama 得了 MCP!
11.1 MCP 是什麼?
MCP 的架構
11.2 馬上讓 Ollama 跟 MCP 相遇吧!
Playwright MCP Server - 幫你直接操作瀏覽器的神隊友
Context7 MCP Server -幫你查詢官方文件的專業顧問
11.3 管理自動執行權限與排除錯誤
管理 MCP 執行的核准權限
排除錯誤
輕課程 趣學Construct 2 設計2D遊戲-使用HTML5-最新版(第二版)-附MOSME行動學習一點通:診斷 ‧ 加值
定價 $250元
優惠價 $198元
VIP價 $193元
深度學習的 16 堂課:CNN + RNN + GAN + DQN + DRL, 看得懂、學得會、做得出!
定價 $620元
優惠價 $490元
VIP價 $477元
超Easy!Blender 3D繪圖設計速成包-含3D列印技巧-(第三版)- 附MOSME行動學習一點通:加值
定價 $420元
優惠價 $332元
VIP價 $323元
跟 NVIDIA 學 LLM 基礎!GPT、Transformer、attention、self-attention 機制、seq2seq 架構,紮穩大型語言模型的深度學習建模技術 (《跟 NVIDIA 學深度學習》修訂版)
定價 $880元
優惠價 $669元
VIP價 $651元
程式不會動就不能下班!給新手工程師的 Debug 攻略
定價 $550元
優惠價 $418元
VIP價 $407元
Excel 職場聖經:731 技學好學滿
定價 $599元
優惠價 $461元
VIP價 $449元
圖解量子電腦入門:8堂基礎課程+必懂關鍵詞解說,從計算原理到實務應用、通訊到演算,破解讓人類大躍進的科技新浪潮
定價 $420元
優惠價 $311元
VIP價 $302元
Raspberry Pi 樹莓派:Python x AI 超應用聖經
定價 $699元
優惠價 $545元
VIP價 $524元
AutoCAD 2022 電腦繪圖職訓寶典
定價 $750元
優惠價 $578元
VIP價 $563元
輕鬆玩Scratch3.0學程式設計-含ITC資通訊認證Basic Computational Thinking and Visual Programming運算
定價 $450元
優惠價 $356元
VIP價 $338元